当前位置: 首页 >> 人才招聘 >> 创业就业 >> 正文
超级实用!河南省老员工就业创业服务指南来啦!
日期:2025-01-15 08:29:52  来源:太阳成tyc7111cc集团 浏览量:

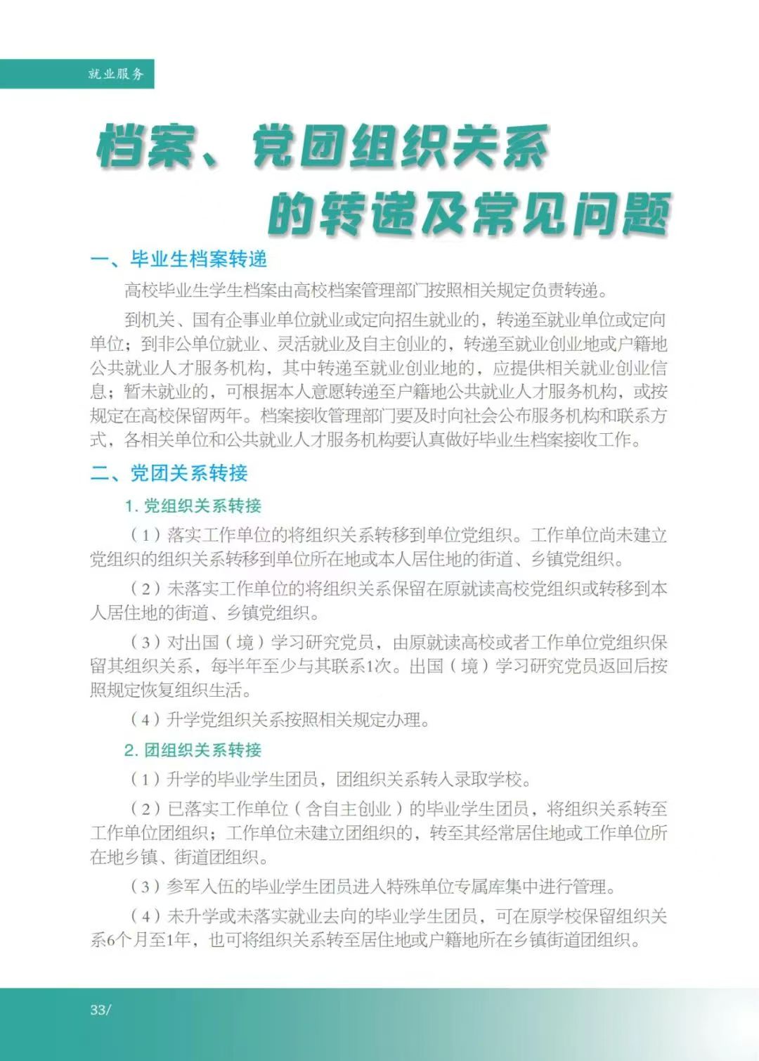
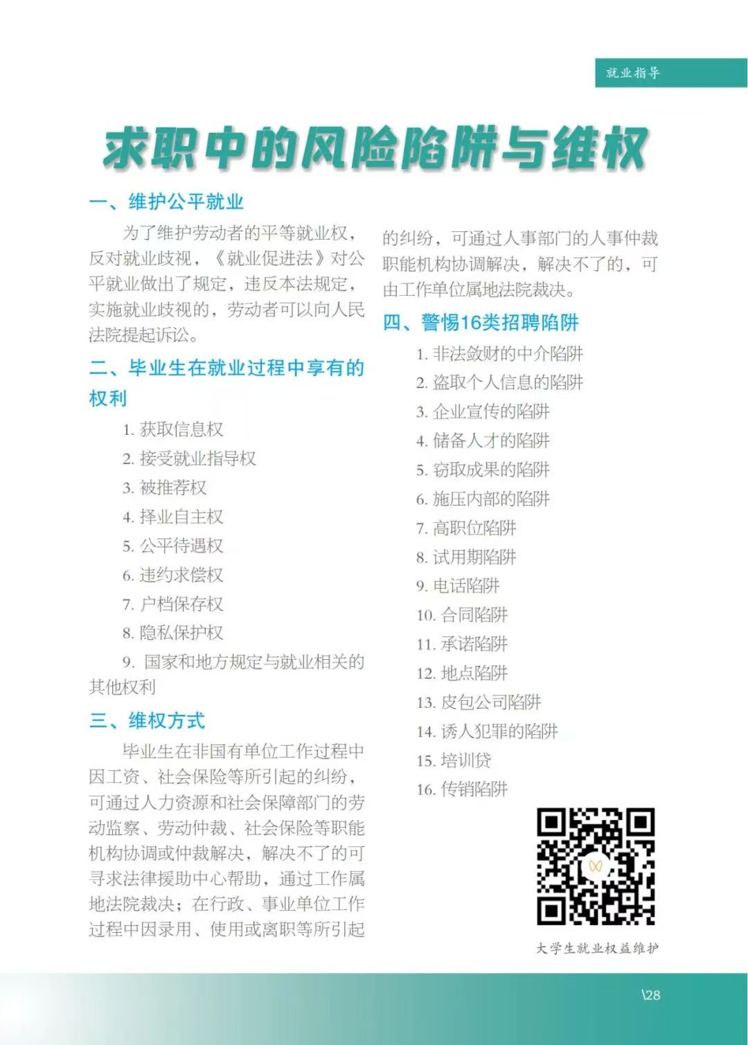
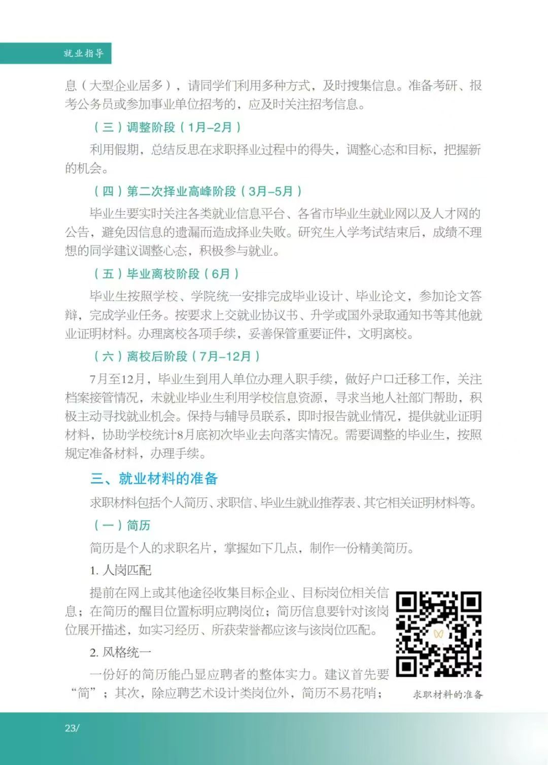
《服务指南》涵盖政策摘要政策性岗位介绍就业指导就业服务等内容,其中政策摘包含灵活就业、自主创业、应征入伍等;就业指导包含升学、考公考编、就业准备、权益维护等;政策性岗位介绍包含三支一扶、选调生、特岗教师、科研助理岗等;就业服务包含毕业生签约流程、就业手续办理、档案及党团组织关系转递、就业信息获取渠道及就业主管部门通讯录等。

01政策摘要


02政策性岗位介绍

03就业指导


04就业服务

05就业e指导视频&直播课

06就业主管部门通讯录




分享到
相关链接

联系方式: 0394-8693029 微信公众号: 周职信工  版权所有 中国·tyc7111cc太阳成(集团有限公司)-官方网站